Rangkaian Sensor Pendeteksi Potensi Banjir Di Pinggir Sungai
1.Tujuan
[kembali]
Mampu Membuat atau Memahami Rangkaian Sensor Pendeteksi Potensi Banjir Di Pinggir Sungai
2.Komponen
[kembali]
1. Generator Fungsi
Function Generator atau Generator Fungsi adalah alat uji elektronik yang dapat membangkitkan berbagai bentuk gelombang. Bentuk Gelombang yang dapat dihasilkan oleh Function Generator diantaranya seperti bentuk gelombang Sinus (Sine Wave), gelombang Kotak (Square Wave), gelombang gigi gergaji (Saw tooth wave), gelombang segitiga (Triangular wave) dan gelombang pulsa (Pulse).
2. Kapasitor
Kapasitor atau disebut juga dengan Kondensator adalah Komponen Elektronika Pasif yang dapat menyimpan energi atau muatan listrik dalam sementara waktu.
Cara membaca capacitor:
1. Ketahui unit pengukuran kapasitor.
2. Baca nilai kapasitans.
3. Carilah nilai toleransi.
4. Periksa rating voltase
5. Cari lambang + atau -.
Cara membaca capacitor:
1. Ketahui unit pengukuran kapasitor.
2. Baca nilai kapasitans.
3. Carilah nilai toleransi.
4. Periksa rating voltase
5. Cari lambang + atau -.
3. Potensiometer
Potensiometer (POT) adalah salah satu jenis Resistor yang Nilai Resistansinya dapat diatur sesuai dengan kebutuhan Rangkaian Elektronika ataupun kebutuhan pemakainya. Potensiometer merupakan Keluarga Resistor yang tergolong dalam Kategori Variable Resistor. Secara struktur, Potensiometer terdiri dari 3 kaki Terminal dengan sebuah shaft atau tuas yang berfungsi sebagai pengaturnya. Gambar dibawah ini menunjukan Struktur Internal Potensiometer beserta bentuk dan Simbolnya.
4. Resistor
Resistor merupakan komponen elektronik yang memiliki dua pin dan didesain untuk mengatur tegangan listrik dan arus listrik. Resistor mempunyai nilai resistansi (tahanan) tertentu yang dapat memproduksi tegangan listrik di antara kedua pin dimana nilai tegangan terhadap resistansi tersebut berbanding lurus dengan arus yang mengalir, berdasarkan persamaan hukum Ohm
Cara Menghitung nilai resistor
Perhitungan untuk Resistor dengan 4 Gelang warna :
5. Transformator
Secara garis besar fungsi transformator adalah untuk menyalurkan energi listrik ke tegangan rendah maupun ke tegangan tinggi, penyaluran ini berlangsung dalam frekuensi yang sama.
6. Dioda
Dioda adalah komponen aktif dua kutub yang pada umumnya bersifat semikonduktor, yang memperbolehkan arus listrik mengalir ke satu arah (kondisi panjar maju) dan menghambat arus dari arah sebaliknya (kondisi panjar mundur). Diode dapat disamakan sebagai fungsi katup di dalam bidang elektronika. Diode sebenarnya tidak menunjukkan karakteristik kesearahan yang sempurna, melainkan mempunyai karakteristik hubungan arus dan tegangan kompleks yang tidak linier dan seringkali tergantung pada teknologi atau material yang digunakan serta parameter penggunaan. Beberapa jenis diode juga mempunyai fungsi yang tidak ditujukan untuk penggunaan penyearahan.
8. LED
Light Emitting Diode atau sering disingkat dengan LED adalah komponen elektronika yang dapat memancarkan cahaya monokromatik ketika diberikan tegangan maju. LED merupakan keluarga Dioda yang terbuat dari bahan semikonduktor. Warna-warna Cahaya yang dipancarkan oleh LED tergantung pada jenis bahan semikonduktor yang dipergunakannya. LED juga dapat memancarkan sinar inframerah yang tidak tampak oleh mata seperti yang sering kita jumpai pada Remote Control TV ataupun Remote Control perangkat elektronik lainnya.
9. GROUND
Ground adalah titik kembalinya arus searah atau titik kembalinya sinyal bolak balik atau titik patokan dari berbagai titik tegangan dan sinyal listrik dalam rangkaian elektronika.
3. Pembahasan [kembali]
A. Sensor LVDT
· PENGERTIAN SENSOR LVDT:
Sensor linear variabel diferential transformer (LVDT) merupakan sensor yang dapat membaca tekanan atau perubahan melalui pergerakan atau perubahan posisi inti magnet. Prinsip ini pertama kali digunakan pada tahun 1940-an. Pada saat ini LVDT digunakan sebagai sensor jarak, sensor sudut, dan sensor mekanik lainnya. Namun saat ini lebih sering digunakan sebagai sensor jarak.
Sensor ini umumnya terdiri dari sebuah kumparan primer, dua kumpara sekunder, dan inti yang dapat bergerak. Kedua kumparan sekunder akan terpasang secara seri dan inti itu sendiri terbuat dari bahan feromagnetik.Bisa dikatakan bahwa sensor ini memungkinkan inti dapat naik turun secara bebas pada pengooperasian nya.
Berikut bentuk dari sensor LVDT:
berikut adalah bentuk dari komponen sensor LVDT:
- PRINSIP KERJA SENSOR LVDT
LVDT mempunyai prinsip kerja berupa variabel induktansi. LVDT mempunyai komponen yang terdiri dari inti besi yang bisa bergerak, kumparan primer, dan dua kumparan sekunder. kumparan primer akan terhubung dengan tegangan AC sebagai tegangan acuan. kumparan sekunder terletak si kiri dan di kanan kumparan primer yang saling terhubung secara seri satu sama lain.
maka dapat di ketahui bahwa:
1. saat inti berada ditengah-tengah maka flux S1 = S2
tegangan induksi E1 = E2
enetto = 0
2. saat inti bergerak ke arah S1 maka flux S1 > S2
tegangan induksi E1> E2
enetto = E1 - E2
3. saat inti bergerak ke arah S2 maka fluks S1< S2
teganagn induksi E1< E2
enetto = E2 - E1
· Karakteristik Magnitudo Tegangan AC
- Max S1, Linear menurun
- Di tengah-tengah, titik balik kurva
- Max S2, Linear meningkat
- Karakteristik Sudut Fase output
- Sudut fase akan berubah 180 derajat tepat ketika inti berubah posisidi tengah-tengah S1 dan S2
- Karakteristik keluaran tegangan DC
- Max S1, linear meningkat bernilai negatif
- Di tengah-tengah, bernilai 0 volt
- Max S2, linear meningkat bernilai positif
berikut bentuk gambar prinsip kerja sensor LVDT:
- untuk rumus parameter tegangan yang dihasilkan pada sekunder sebanding dengan perubahan posisi inti magnetik.
VO = Ve.K.x.
· PENGAPLIKASIAN SENSOR LVDT:
1. Sensor level fluida : yaitu digunakan untuk menentukan posisi atau ketinggian permukaan suatu zat cair. biasanya digunakan pada sensor pendeteksi banjir atau pengukur ketinggian permukaan air sungai.
berikut bentuk sensor LVDT pada sensor pengkur level fluida:
(AD698)
2. Sensor perpindahan induktif : yaitu sensor yang digunakan untuk menentukan perpindahan induktif.sensor ini dipilih karena keandalannya dalam kondisi yang relatif keras. Karena mereka memberikan kualitas sinyal yang tinggi, stabilitas suhu, ketahanan terhadap guncangan dan getaran.
1. Sensor pepindahan ; extensometers, temperature transducers, butterfly valve control, servo valve displacement sensing
2. Penyimpangan cahaya, tali atau bunyi ; load cells, force transducers, pressure transducers
3. Variasi ketebalan pada work pieces ; dimensi gages, ketebalan dan profil yang terukur, pemilihan ukuran dari produk.
4. Level fluida ; Level fluida dan pengukuran aliran fluida, sensor diletakkan pada silinder hidrolik.
5. Kecepatan dan percepatan ; Automatisasi pada keadaan yang tak menentu.
- Kelebihan dan Kekurangan Sensor LVDT :
- Kelebihan
1. Bebas Gesekan.
Pada sensor LVDT memungkinkan inti bergerak tanpa gesekan atau tidak bersentuhan dengan kumparan LVDT sehingga tidak ada gesekan. Fitur ini memungkinkan pada pengujian bahan, pengukuran getaran perpindahan dan resolusi yang tinggi.
2. Resolusi Tak Terbatas.
Sensor LVDT mempunyai resolusi takterbatas. Sensor ini hanya dibatasi oleh kebisingan di sinyal kondisioner dan output resolusi layar.
3. Masa Jangka Yang Tak Terbatas.
Karena tidak ada kontak langsung antara inti dan kumparan maka tidak ada aus atau bergesekan. aplikasi ini sangat berguna pada aplikasi pesawat tebang, satelit dan kendaraan luar angkasa.
4. Tahan Kerusakan Overtravel.
inti dari LVDT memungkinkan untuk lulus sepenuhnya melalui sensor perakitan koil tanpa menyebabkan kerusakan.
5. Respon Cepat dan Dinamis.
karena tidak adanya gesekan selama operasi memungkinkan sensor LVDT untuk merespn secara sangat cepat terhadap posisi inti terhadap kumparan.
6. Output Bersifat Absolut.
jika terjadi kehilangan daya secara mendadak pada sensor, maka data posisi yang dikirim dari sensor tidak akan hilang.
- Kelemahan
harga sensor itu sendiri relatif mahal. oleh sebab itu untuk menggunakan sensor ini membutuhkan biaya yang lumayan menguras keuangan dibandingkan dengan sensor sejenis lainnya.
Berikut grafik respon sensor LVDT
4. Prinsip Kerja
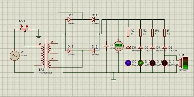
berikut ini merupakan bentuk rangkaian dari sensor pendeteksi banjir menggunakan sensor LVDT:
KONDISI 1:
Pada saat potensio menunjukan 100% (yang artinya jarak permukaan air dan pinggiran sungai masih 100% dari jarak normal), maka arus yang dihasilkan minimum karena hambatan pada potensi maksimum. Sehingga tegangan suplay hanya dapat menghidupkan LED berwarna biru yang artinya ketinggian air dalam keadaan sangat aman dan tidak berpotensi banjir.
simulasinya sebagai berikut:
KONDISI 2:
Pada saat potensio bernilai 70% (yang artinya jarak permukaan air dan pinggiran sungai adalah 70% dari jarak normal), maka arus yang dihasilkan yaitu sebesar Vsumber/70% hambatan potensio. Sehingga arus yang dihasilkan sudah dapat menhidupkan LED berwarna biru dan hijau yang artinya sedikit berpotensi banjir namun masih dalam tahap aman.
Berikut simulasinya:
KONDISI 3:
pada saat potensio telah bergeser ke 25% (yang artinya jarak permukaan air dan pinggiran sungai adalah 25% dari jarak normal) maka arus yang dihasilkan yaitu sebesar Vsumber/25% hambatan potensio. Sehingga arus yang dihasilkan sudah dapat menhidupkan LED berwarna biru, hijau, dan kuning yang artinya sudah berpotensi banjir dalam status siaga banjir.
Berikut simulasinya:
KONDISI 4:
pada saat potensio telah bergeser ke 5% (yang artinya jarak permukaan air dan pinggiran sungai adalah 5% dari jarak normal) maka arus yang dihasilkan yaitu sebesar Vsumber/5% hambatan potensio (hampir maksimum). Sehingga arus yang dihasilkan sudah dapat menhidupkansemua LED yang artinya sudah sangat berpotensi banjir dalam status darurat banjir.
Berikut simulasinya:
Berdasarkan 4 kondisi di atas dapat kita simpulkan bahwa nilai potensio yang diasumsikan persentase jarak normal permukaan air sungai dengan pinggir sungai berbanding terbalik dengan arus yang menginduksi pada kumparan. arus yang telah disearahkan oleh jembatan penyearah, disimpan pada kapasitor dan dialirkan ke LED melalui dioda. Dioda tersebut dipasang reverse bias agar berfungsi sebagai swich. jika tegangan tidak mencapai tegangan batas maka tidak akan dilewatkan untuk menghidupkan dioda.Sehingga ketika jarak permukaan air dengan pinggir sungai semakin dekat maka tegangan yang dihasilkan semakin besar dan semakin banyak LED yang hidup.
Begitu juga dengan speakernya. Speaker akar berbunyi sesuai tegangan yang diberikan seirama dengan LED.
7. Link Download
[kembali]
Link Download Video KLIK
Link Download Rangkaian KLIK
Link Html KLIK
DATASHEET TRANSFORMATOR [KLIK DISINI]
DATASHEET DIODA [KLIK DISINI]
DATASHEET VOLTMETER [KLIK DISINI]
























Tidak ada komentar:
Posting Komentar